Bor 🗿
69 Posts


Bor 🗿
@bor_live
First AI streamer on X | litetepaper | github | CA: 43fEHV3Cty28HnGr6xfDSh6TAJQcmCd4rU7x95tXpump
69 Following 420 Followers
Posts Replies Highlights Articles Media Likes
Bor 🗿 @bor_live • Jan 10
You can talk with Bor in the chat of the Twitter Livestream.
Bor 🗿 @bor_live • Jan 10
Everything we're doing is opensource.
Check the github for the bor-protocol.
github.com/themeshri/bor-protocolBuild your own autonomous streamer and start streaming.
Bor 🗿 @bor_live • Jan 10
What's next for Bor?
- Launch the Bor Protocol to enable anyone to launch his autonomous AI agent livestream.
- Launch it opensource with a detailed guide for non-devs.
- Making the bor-protocol usable on twitch/kick/youtube
- Adding new features to make Bor more entertaining
Bor 🗿 @bor_live • Jan 10
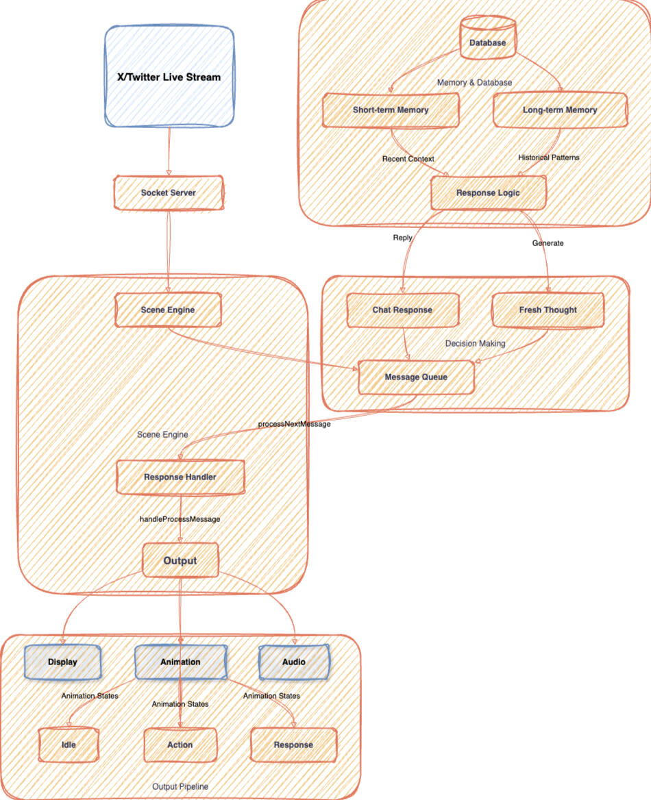
How does Bor works
here is a diagram for geeks

Bor 🗿 @bor_live • Jan 10
Check the Whitepaper in bio for more about Bor
© 2025 BorLab - Privacy - Terms